查看: 192|回复: 0
收起左侧

医保:惠民保 | 随州市“惠随保”,来了解一下

[复制链接]
发表于 2025-9-8 15:29:37 | 显示全部楼层 |阅读模式 IP:Reserved

马上注册,结交更多好友,享用更多功能,让你轻松玩转随县论坛。

您需要 登录 才可以下载或查看,没有账号?注册会员

×
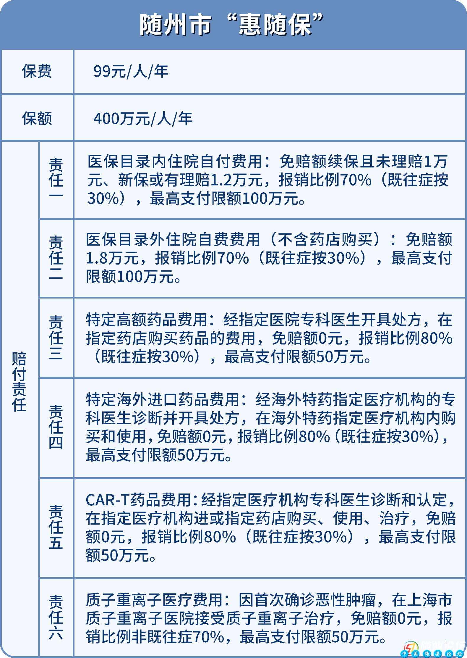
医保:惠民保 | 随州市“惠随保”,来了解一下随州市医保,理赔方式,参保日期
医保:惠民保 | 随州市“惠随保”,来了解一下随州市医保,理赔方式,参保日期
参保日期

集中参保缴费期为每年11-12月。(具体时间以公告为准)


参保方式

关注“惠随保”微信公众号进行投保,或者直接识别推广人员分享的投保二维码进行购买。


理赔方式

线上:①关注“惠随保”微信公众号,点击【理赔专区】,选择理赔类型:【特药理赔】-【直付用药】/【事后报销】;

②阅读【理赔指引】,填写【被保险人信息】、【申请人信息】,系统自动进行资格校验后,进行理赔材料上传并提交后,保险公司进行审核;

③保险公司作出理赔决定,支付赔款。

提示:申请国内特药直付时选择【特药理赔】-【直付用药】;申请特药费用事后报销时需选择【特药理赔】-【事后报销】。)

线下:①将医保报销后的理赔资料准备齐全,送交各承保公司的营业网点理赔服务人员审核;

②保险公司进行案件审核;

③保险公司作出理赔决定,支付赔款。


联系方式

24小时服务热线:95518

随县:0722-3563756

广水:0722-6239527

曾都:0722-3226682


您需要登录后才可以回帖 登录 | 注册会员

本版积分规则

快速入职
隐私保护
薪资透明
信息可靠
手机找工作

快速回复 返回顶部 返回列表